專業介紹
網絡工程專業共有兩大學習方向:云架構方向和工業機器人方向。網絡工程專業擁有累計投資1000多萬(其中350多萬為北京市教委資金支持)成立的云計算實驗室、網絡攻防實驗室、容器云實驗室,還有大批企業贊助捐贈的機器人教學設備,配有高端的硬件設施。
網絡工程專業是初中、高中、退伍軍人首選專業。由行業經驗超十年的高級工程師擔任助教老師,一對一地進行幫扶,學生可快速掌握技能并持續發展。
云架構方向
云架構方向注重動手操作,邊學邊練,上手簡單。主要培養云架構工程師、系統運維工程師、網絡安全工程師、運維開發工程師等崗位。就業城市靈活,不局限于一線城市,只要有網絡的地方就需要網絡人才,學生可根據自身發展選擇心儀城市就業。
工業機器人方向
工業機器人專業就是聚焦機器人核心零部件中的芯片,通過對芯片的開發控制其他的控制器、伺服舵機、傳感器和減速器等硬件設備,培養的崗位是FPGA芯片開發工程師。可以說工業機器人專業是職業教育頂端的“明珠”。
人才培養優勢
1、智能化高端設備引進,最先進的攻防實驗室搭建
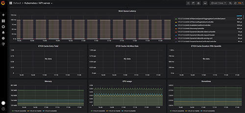
八維教育從2005年開始,陸續為網工專業投入價值超過1000萬元的網絡設備,建成了國內最為先進的攻防實驗室、云計算架構實驗室。有了這樣一個高端的實驗室,學生們就可以擁有親自上手實操的平臺,為日后成功無縫對接崗位提供了先天有利條件。就目前而言,八維網工專業的畢業生出去便可以成為所在崗位的行家里手。
2、適合零基礎、單科精進學生學習
很多同學會問學網絡工程師對學員的基礎要求怎么樣,其實網絡工程師對學員的基礎要求并不高。學習網絡工程師最主要的是需要你的興趣+努力,此專業的網絡環境搭建工作(網絡布線、網絡維護等等)都是動手實踐為主、理論知識為輔的,所以這個專業適合于零基礎,單科強項的,動手實踐能力強的同學們來學習。
4、更新課程開發體系,嚴把實訓質量關,提升學習技能









津公網安備12011302141430